返回列表發布時間:2024-01-08 17:22:48
1月4日,《Journal of Pharmaceutical Analysis》(中科院1區,IF=8.8)在線發表了省藥科院與山東第一醫科大學等合作完成論文《In situ visualization of the cellular uptake and sub-cellular distribution of mussel oligosaccharides》。該研究不僅支持MOS-1具有成為治療非酒精性脂肪肝(NAFLD)等脂質代謝相關疾病候選藥物的潛力,同時也為寡糖等天然藥物的活性篩選和應用研究提供了一種有效的策略。
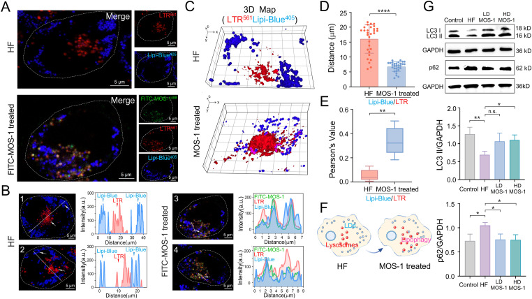
天然來源寡糖具有抗炎、抗腫瘤等重要生物活性,是省藥科院重要研究方向之一。為加速寡糖等天然藥物發現進程,研究團隊提出了單細胞器藥物示蹤策略,可實現直接原位可視化監測天然產物對細胞器功能的影響來快速鎖定潛在適應癥。團隊以省藥科院制備的海洋來源具有新穎結構的寡糖MOS-1為例,對MOS-1進行熒光標記,結合超分辨熒光成像技術等,實時示蹤MOS-1在細胞器中的定位、分布以及對細胞器功能的影響。研究顯示,MOS-1可定位于肝細胞內的溶酶體,并可改變脂滴的重分布,促進脂噬發生和細胞內脂質成分的代謝。這一結果揭示MOS-1可能是治療脂質相關疾病的候選藥物。研究人員進一步在動物模型中進行了驗證,發現MOS-1顯著促進甘油三酯降解,減少脂滴積聚,減輕肝損傷和脂肪變性。

(文、 圖/邵華榮)
省藥科院微信公眾號二維碼:

省藥科院官方網站鏈接:http://www.sdaps.cn/